New GMC publication
by Dorothee Scheuch (comments: 0)
on peatland, law & rewetting
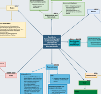
22/04/2024 "Legal framework conditions for the rewetting and use of peatlands - a mapping of fields of action and levers" is the full-length title of the new GMC publication. Above all, it provides a graphic overview of nine fields of action as well as the respective applicable legal bases and political strategies for rewetting and adapted peatland use in the Federal Republic of Germany. The focus is on the federal level. There are text boxes with suggestions as to which political levers could improve or accelerate peatland climate protection- The relevant ministries are conveniently assigned. The GMC publication is intended as a basis for further and more detailed legal analyses.







